Release Branch Workflow | Sprint-Driven Branching
The branching strategy I’ve described is a variation of what’s often called “Sprint-Driven Branching” or a simplified “Release Branch Workflow.” It can work, especially for smaller teams or projects with distinct sprint-based releases. However, it also introduces some potential challenges that you should be aware of and plan to mitigate.
Let’s break down the workflow and discuss its implications:
Proposed Workflow:
mainbranch: Represents the production-ready code.sprint/SPRINT_NUMBERbranch: Created frommainat the beginning of each sprint. All work for that sprint (features and bug fixes) is done on this branch.feature/NAMEorbugfix/NAMEbranches: Developers create these branches from the currentsprint/SPRINT_NUMBERbranch. They work on their tasks here and create Pull Requests (PRs) to merge back into thesprint/SPRINT_NUMBERbranch.- End of Sprint: Once the sprint ends, the
sprint/SPRINT_NUMBERbranch is merged intomain.
How it works with multiple developers:
- Initial Setup: At the start of a sprint, someone (e.g., the Scrum Master or a lead developer) creates the sprint branch from
main:git checkout main git pull origin main # Ensure main is up-to-date git branch sprint/sprint-1.0 main git push -u origin sprint/sprint-1.0 - Developer Workflow:
- Each developer starts their work by creating a feature/bugfix branch from the current sprint branch:
git checkout sprint/sprint-1.0 git pull origin sprint/sprint-1.0 # Always get the latest git checkout -b feature/user-login # or bugfix/fix-email - Developers work on their local feature/bugfix branches, committing regularly.
- Frequent Integration: This is crucial. Developers should regularly pull changes from the shared
sprint/sprint-1.0branch into their local feature/bugfix branches to keep them up-to-date and resolve conflicts early.git checkout feature/user-login git pull --rebase origin sprint/sprint-1.0 # Recommended for clean history # OR git merge origin sprint/sprint-1.0 # If you prefer merge commitsResolve any conflicts that arise.
- Pull Request (PR) to Sprint Branch: When a feature or bug fix is complete and tested, the developer creates a PR from their
feature/NAMEorbugfix/NAMEbranch to thesprint/SPRINT_NUMBERbranch. - Code Review and Merge: Teammates review the PR, and once approved, it’s merged into the
sprint/SPRINT_NUMBERbranch.# This is typically done via your Git hosting platform (GitHub, GitLab, etc.) # After merging the PR, you can delete the feature/bugfix branch: git branch -d feature/user-login # Locally git push origin --delete feature/user-login # Remotely
- Each developer starts their work by creating a feature/bugfix branch from the current sprint branch:
- End of Sprint Merge to
main:- Once all features/bug fixes for the sprint are completed, reviewed, and merged into the
sprint/SPRINT_NUMBERbranch, and thorough testing (QA, UAT) is done on the sprint branch, it’s ready to merge intomain. - This merge should ideally be a single, well-defined merge (often a
no-ffmerge to explicitly show the sprint as a distinct unit in themainhistory).git checkout main git pull origin main # Ensure main is absolutely up-to-date git merge --no-ff sprint/sprint-1.0 # This creates a merge commit git push origin main - After a successful merge and deployment of
mainto production, thesprint/SPRINT_NUMBERbranch can be deleted.git branch -d sprint/sprint-1.0 # Locally git push origin --delete sprint/sprint-1.0 # Remotely
- Once all features/bug fixes for the sprint are completed, reviewed, and merged into the
Advantages of this approach:
- Clear Sprint Scope: The
sprint/SPRINT_NUMBERbranch clearly encapsulates all work done within a specific sprint. - Isolation for Sprint Work: It provides an isolated environment for sprint development, minimizing the risk of introducing incomplete features to
mainprematurely. - Simpler Releases (Potentially): If each sprint aims for a release, the sprint branch effectively becomes a release candidate.
Potential Challenges and Considerations:
- Long-Lived Sprint Branches: If sprints are long (e.g., 3-4 weeks) or contain many parallel features, the sprint branch can become quite large and accumulate many changes, leading to:
- Merge Conflicts: The final merge from
sprint/SPRINT_NUMBERtomaincan be a “big bang” merge, prone to significant conflicts, especially ifmainhas hotfixes or other changes applied directly. - Integration Hell: Developers merging their individual features into the sprint branch might face frequent conflicts if they’re not continually syncing with the sprint branch.
- Merge Conflicts: The final merge from
- Hotfixes: How do you handle critical bug fixes that need to go to production during a sprint?
- Option A (Recommended): Branch a hotfix directly from
main, apply the fix, merge it tomain, and then also merge it into the currentsprint/SPRINT_NUMBERbranch (and potentiallydevelopif you had one). This ensures the fix is in production and isn’t “lost” when the sprint branch eventually merges. - Option B (Less Ideal): Apply the hotfix to the sprint branch, merge sprint to main early. This disrupts the sprint cadence.
- Option A (Recommended): Branch a hotfix directly from
- Unfinished Features: What if a feature isn’t finished by the end of the sprint?
- Option A (Recommended): The unfinished feature branch is typically not merged into the
sprint/SPRINT_NUMBERbranch if it’s not ready for release. It would then need to be re-based onto the next sprint branch (ormainafter the merge) for continuation in the next sprint. This can be complex. - Option B (Less Ideal): If the unfinished feature is merged into the sprint branch, you either merge partially completed code to
main(bad practice) or you need to revert/cherry-pick out that specific feature before merging the sprint branch tomain. This is risky and complex. - Feature Toggles/Flags: This is a common solution. Even if a feature is partially done and merged to the sprint branch (and thus to
main), it can be disabled in production using a feature flag until it’s fully complete and tested. This allows for continuous integration without releasing incomplete work.
- Option A (Recommended): The unfinished feature branch is typically not merged into the
- Testing Strategy: Who tests the
sprint/SPRINT_NUMBERbranch? When does QA happen? It’s crucial to have a dedicated testing phase for the entire sprint branch before it hitsmain. - Reverts: If a bug is found in production from a merged sprint, reverting the entire sprint merge can undo multiple features. It’s often better to hotfix the specific issue.
Recommendations for making this workflow more robust:
- Keep Feature/Bugfix Branches Small and Short-Lived: Encourage developers to break down work into very small, independent chunks. The smaller the changes, the easier the PRs to the sprint branch and the fewer conflicts.
- Continuous Integration into Sprint Branch: Developers should frequently pull from and merge/rebase onto the
sprint/SPRINT_NUMBERbranch to integrate their work. The sprint branch should be kept in a “green” (passing tests) state as much as possible. - Automated Testing: Implement a strong CI/CD pipeline. Every PR to the sprint branch should trigger automated tests. The
sprint/SPRINT_NUMBERbranch itself should have a comprehensive suite of tests run regularly. - Clear Hotfix Policy: Define a clear process for hotfixes that prioritizes fixing production issues immediately and integrating those fixes back into the current sprint branch to avoid future re-introduction.
- Consider Feature Toggles: For larger features that might span multiple sprints or have an uncertain completion date, use feature toggles. This allows you to merge the feature’s code into
main(via the sprint branch) but keep it inactive until it’s ready for prime time. This significantly reduces long-lived branches and merge headaches. - Regular Syncing of Sprint Branch with
main(ifmainhas parallel work): Ifmainreceives hotfixes or other independent merges during a sprint, you should consider regularly mergingmaininto yoursprint/SPRINT_NUMBERbranch. This will help resolve potential conflicts incrementally rather than all at once at the end.git checkout sprint/sprint-1.0 git pull origin main # Or git merge mainThis can be contentious, as it might bring “non-sprint” changes into the sprint. Weigh the pros and cons based on your team’s needs.
This sprint-driven branching model can be effective, but proactive conflict resolution, disciplined branching practices, and strong automated testing are essential for success, especially as your team and project scale.
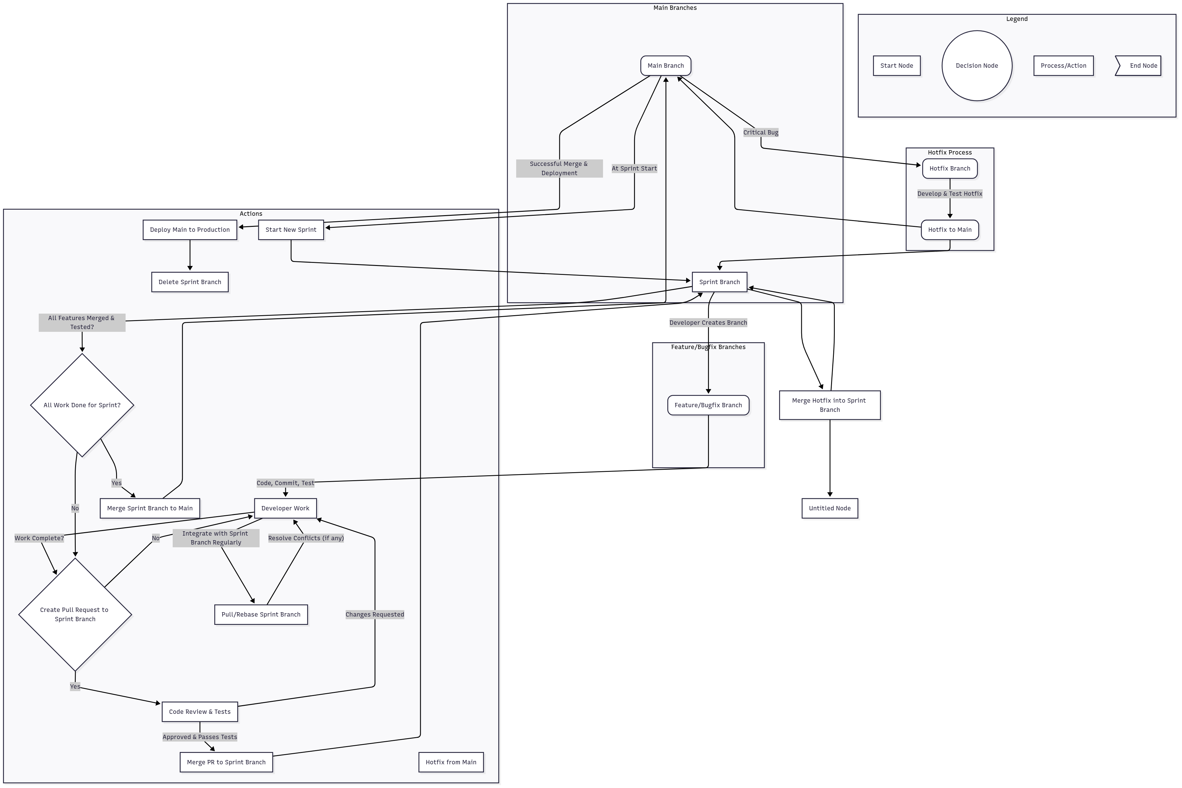
Git Workflow for Sprint-Driven Development
This diagram illustrates the flow of code from individual developer features through a dedicated sprint branch and finally into the main production branch.

Explanation of the Diagram:
- Main Branch: The
Main Branchis your stable, production-ready code. - Start New Sprint: At the beginning of a sprint, a new
Sprint Branchis created fromMain. - Developer Workflow:
- Developers create
Feature/Bugfix Branchesfrom theSprint Branch. - They work on their code (
Developer Work), committing changes locally. - Crucially, they regularly pull and rebase/merge (
Pull/Rebase Sprint Branch) changes from theSprint Branchinto their local feature branch to stay up-to-date and resolve conflicts early. - Once work is complete on a feature, a
Pull Requestis created to merge it back into theSprint Branch. - The PR undergoes
Code Review & Tests. If approved, it’sMerged to Sprint Branch. If changes are requested, the developer goes back toDeveloper Work.
- Developers create
- End of Sprint:
- Once all planned features and bug fixes for the sprint are merged into the
Sprint Branchand thoroughly tested (All Work Done for Sprint?), theSprint Branchis ready. - The entire
Sprint Branchis thenMerged to Main.
- Once all planned features and bug fixes for the sprint are merged into the
- Deployment & Cleanup:
- After the successful merge and
Deploy Main to Production, theSprint Branchcan beDeleted.
- After the successful merge and
- Hotfix Process:
- For critical bugs found in production, a
Hotfix Branchis created directly fromMain. - Once the hotfix is developed and tested, it’s merged back into
Main(and deployed to production). - Important: The hotfix should also be merged into the current
Sprint Branch(Merge Hotfix into Sprint Branch) to ensure the fix is included in the upcoming sprint release and doesn’t get overwritten.
- For critical bugs found in production, a